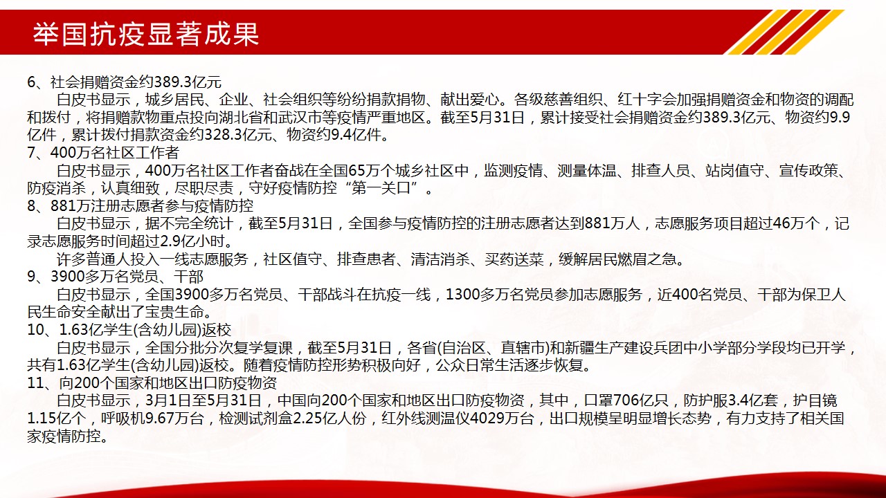
根据122cc太阳集成游戏开展基层党组织常态化疫情防控“四个一”行动和“党课开讲啦”的通知,结合122cc太阳集成游戏党总支的部署和要求,122cc太阳集成游戏学生二支部于6月28日通过企业微信在线方式开展了主题党课“让青春在党和人民最需要的地方绽放绚丽之花”。本次党课由支部书记周利民老师主讲,党课以疫情期间冲锋在前的几个典型的优秀青年鲜活的事例为序,带领支部党员再次把目光聚焦在疫情期间的志愿者身上,学习他们勇于担当、践行初心使命的精神。随后,结合《抗击新冠肺炎疫情的中国行动》白皮书,用一组组扎实的数据,带大家一起回顾了新冠肺炎疫情防控取得的显著成效。通过此次学习和总结,支部党员再次感受到了“中国力量”、“中国精神”、“中国社会主义制度的优越性”。抗击新冠肺炎疫情是一场大考,中国展现的出色的疫情防控能力,也为世界防疫树立了典范。



















周利民 |
发布时间:2020年07月02日 12:21 |
浏览量: